当前位置: 首页 > 产品大全 > 2018年日用化学品行业市场产业链剖析与线上销售驱动的发展新趋势

2018年日用化学品行业市场产业链剖析与线上销售驱动的发展新趋势

2018年日用化学品行业市场产业链剖析与线上销售驱动的发展新趋势

2018年,中国日用化学品行业在消费升级、渠道变革与技术创新的多重驱动下,呈现出稳健增长与深刻转型并行的格局。行业的核心逻辑已从单纯的产品供给,转向以消费者需求为中心,构建从研发到零售的全链条价值体系,其中线上销售规模的迅猛提升成为最显著的发展引擎。

一、行业市场概况与产业链深度剖析

日用化学品行业涵盖个人清洁(如洗发水、沐浴露)、家居清洁(如洗衣液、洗洁精)、化妆品及护肤品等多个细分领域。2018年,中国日化市场总体规模持续扩大,消费者对产品的安全性、功效性及个性化诉求日益增强,推动行业向高端化、细分化、绿色化方向发展。

从产业链角度看,其结构清晰且环环相扣:

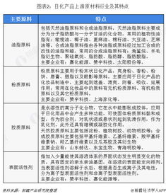
  1. 上游原料与研发端:包括油脂、表面活性剂、香精香料、包装材料等供应商,以及专注于配方研发、工艺设计的科研机构。2018年,天然、有机、环保型原料备受青睐,生物科技与智能制造技术的融入提升了产品创新效率与品质。
  2. 中游生产与品牌端:涵盖国内外众多制造商与品牌商。国际巨头(如宝洁、联合利华)凭借品牌与渠道优势占据重要地位,而本土品牌(如上海家化、蓝月亮、珀莱雅等)通过精准定位、灵活营销和电商渠道,在细分市场快速崛起,"国货潮"初现端倪。
  3. 下游销售与消费端:这是产业链价值实现的关键环节,渠道多元化特征明显。传统商超、专卖店、便利店等线下渠道依然重要,但线上零售渠道的爆发式增长彻底重塑了销售格局

二、线上销售规模不断提升:核心驱动力与市场表现

2018年,日用化学品线上销售规模持续高速增长,渗透率显著提高,成为行业增长的核心动力。其主要驱动力包括:
- 消费者行为变迁:移动互联网普及,尤其是年轻消费群体习惯于线上浏览、比价、购买与分享,便捷性与丰富的选择是吸引他们的关键。
- 平台生态成熟:天猫、京东等综合电商平台日化品类运营专业化,社交电商(如拼多多)、内容电商(如小红书)以及品牌自建官方商城等多点开花,为品牌提供了多元化的流量入口和营销场景。
- 物流与支付完善:高效的物流网络和便捷的在线支付系统,解决了日化产品消费的"最后一公里"问题。
- 数据驱动精准营销:电商平台积累的海量消费数据,使品牌能够更精准地进行用户画像、需求预测和个性化推荐,实现"千人千面"的营销与产品定制。

市场表现上,护肤品、彩妆、个人清洁用品等是线上销售的主力品类。"双十一"、"618"等购物节中,日化品类屡创销售纪录。线上渠道不仅成为新品首发、品牌宣传的重要阵地,也通过C2M(消费者直连制造)模式,倒逼上游研发与生产环节更加柔性、快速响应市场需求。

三、行业发展趋势展望

基于2018年的市场动态,日用化学品行业呈现出以下几大清晰趋势:

  1. 全渠道融合成为常态:线上线下不再是割裂的战场。品牌商积极布局O2O,通过线上下单、线下体验或提货,以及利用线上数据优化线下库存和陈列,实现渠道协同与体验升级。
  2. 产品创新聚焦成分与科技:消费者越发理性与专业,"成分党"崛起。烟酰胺、玻尿酸、氨基酸等功效成分备受关注,产品宣称更加科学透明。生物发酵技术、皮肤微生态研究等前沿科技为产品创新注入新动力。
  3. 品牌建设倚重内容与社交:营销方式从硬广转向内容种草、直播带货、KOL/KOC推荐等社交化营销。品牌通过打造优质内容,在社交媒体上与消费者建立情感连接,构建品牌社群。
  4. 可持续发展与绿色消费深入人心:环保包装(如可替换装、可降解材料)、 cruelty-free(零动物测试)、纯净美容等理念逐渐从小众走向主流,成为品牌重要的价值主张和差异化竞争点。
  5. 市场进一步下沉与细分:随着电商基础设施向下沉市场延伸,三四线及以下城市的消费潜力被激活。针对男性、母婴、银发等特定人群,以及敏感肌、熬夜肌等特定需求的细分市场蓬勃发展。

****
2018年,中国日用化学品行业在稳健的产业链基础上,借力线上销售的澎湃动力,正驶入以消费者为核心、数据与技术驱动的全新发展阶段。成功的企业必将是那些能够深度融合线上线下、持续进行产品科技创新、并深刻理解与引领新消费价值观的品牌。

如若转载,请注明出处:http://www.drtqm.com/product/36.html

更新时间:2026-05-30 22:17:31